2025年全国甲卷理综物理真题_图片版
总的来说,2025年全国高考甲卷理综试题的难度适中,没有出现特别困难的题目。下面小阅给大家整理了关于2025年全国甲卷理综物理真题的内容,欢迎大家阅览借鉴!
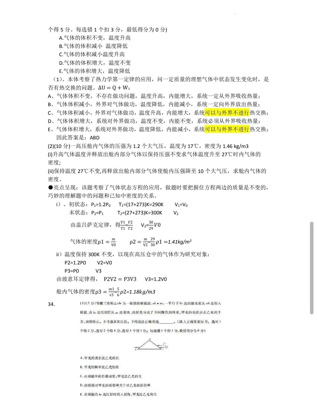
2025年全国甲卷理综物理真题











高考结束后如何释放心理压力
不要过度放纵
高考之前,不少考生已经计划好了高考后的生活,比如去KTV通宵K歌,同学相聚狂欢,或者干脆大睡两天。段改荣说:“其实,大考之后,放松要适度。因为大脑最新还在紧张状态,一下子变得很放松,从一个极端到另一个极端,很难一下子适应,所以即使计划睡两天,也可能睡不着。”
从紧张到放松应是一个逐步的过程,过度的放纵不但有害身心健康,而且容易出意外。因此,段改荣建议,考生要逐步静下来,不要过度放纵。首先要调整好心态,保持一颗平常心,同时要适当休息,在家多陪陪父母。
理性看待成绩
对于部分成绩不是太好或者考试中发挥不太好的学生,因为担心考试成绩,容易产生心理压力和焦虑、烦躁、失落、自责等情绪,段改荣建议考生要理性看待成绩,考试已经结束,试题难大家都难,不要一味责怪自己没有考好。不妨给自己找些事做,转移注意力。
此外,父母也不要总是追问孩子的考试情况和成绩,除非孩子愿意说,亲朋好友也避免追问成绩。切忌长时间上网,这样会加重焦虑情绪。同时,家长要特别关注孩子的情绪,防止个别考生可能发生的极端行为。
参加社会实践、旅行是不错的选择
高考结束后,放松下来的不仅仅是考生,还有家长,有些家长甚至比孩子还兴奋,认为孩子好不容易考完了,要玩要耍随他去,即使孩子整夜贪玩不回家,也任由他。
对此,段改荣建议家长,高考结束,不能任由孩子放纵,还是要适度限制,让孩子充实、愉快地度过假期。
高考填报志愿方法
自身成绩的评估定位是我们填报志愿的基本前提,必须确保相对准确。每年有大量考生“低分高报”和“高分低报”的原因,就是在对自己高考实力的判定出现了失误。判定高考实力的基本原则应该是以考生的校、区排名作为基准,决不能轻易用某次考试的绝对分数值估计,更不能一厢情愿地指望高考时能超常发挥。
我们评估高考实力的基本参考数据是各区县的一二模考试成绩,一般来讲是一模给压力,相对偏难;二模给信心,相对偏易。一模试题在难度、区分度、知识点、热点等方面的把握上更接近高考,但由于距离高考还有两个月时间,学生变化较大,考生要认真分析哪一次模拟考试的成绩更接近自己的真实水平。各区县在一模二模后都要统计分数,给出相当于上一年一本、二本、三本线的分数,你就可以大体推算出在区里的位置,需要注意的是很多区县往往由教研中心和高招办分别给出划线,高招办划线以录取情况预估为目的,教研中心以预期激励为目标,所以高招办划线的更偏向当时的实际水平。
简单办法就以一二模成绩相对区县划线距离为参考,对比上一年录取控制线粗略判定成绩可能相当于上一年高考所属区间,结合《三年录取统计资料》选择志愿,一二模权重各50%。资料齐备的区县考生可以根据一二模成绩在所在区县(或全市)的排名,对比上一年高考本区县(或全市)分数排名分布情况判定此成绩相当于上一年哪个分数段,相对精准的确定高考水平。如果考生可以拿到近几年各高校在本区县录取结果的人数及分数分布情况,则可更加精准的定位。考生也可参加其他区县统考进一步判定修正自己的成绩位置。
另外要注意,不要指望“附加分”取胜。各高校是按计入附加分的总分投档,但进档考生录取专业时是按实考分排序、分专业的。若高校按招生计划的120%提档,最终被退档的很可能是靠附加分进档的考生,所以按实考分报志愿才有把握。
上一篇:2025全国乙卷高考理综试题
下一篇:高考理综2025年试题及答案解析





