江西2026高考理综生物试卷及答案(最近)
江西2026高考理综生物试卷及答案是什么?高考结束之后,相信大家都会高考真题试卷十分感兴趣,那么具体内容是什么呢?下面是小阅为大家搜集整理的关于江西2026高考理综生物试卷及答案,供大家参考,快来一起看看吧!
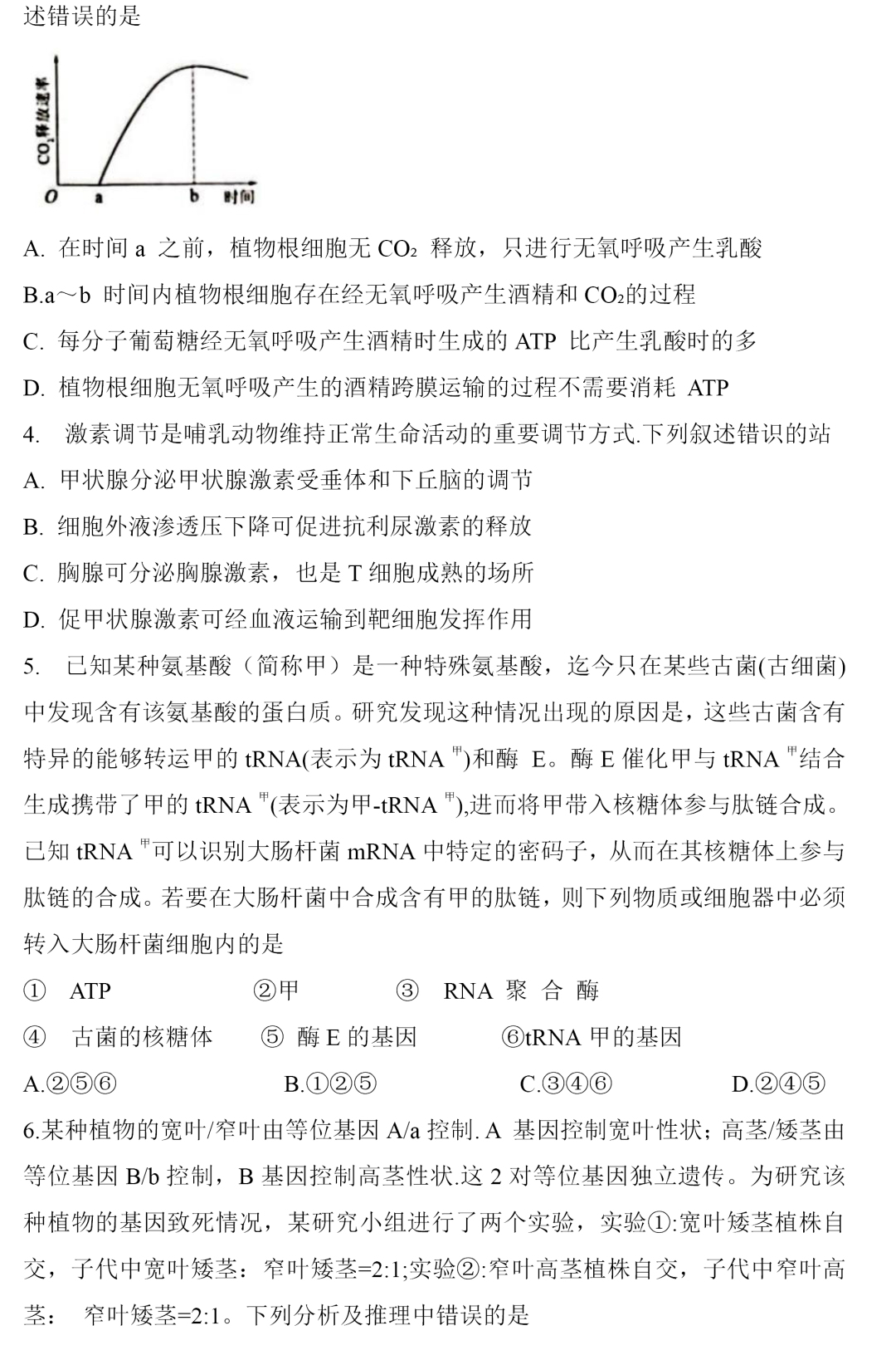
江西2026高考理综生物试卷及答案







2026高考生物万能答题模版整理
1、曲线类答题模板
正确解答曲线坐标题的析题原则可分为识标、明点、析线三个步骤:
1)识标:弄清纵、横坐标的含义及它们之间的联系,这是解答此类高考生物习题的基础。
2)明点:坐标图上的曲线有些特殊点,明确这些特殊点的含义是解答此类高考生物习题的关键。若为多重变化曲线坐标图,则应以行或列为单位进行对比、分析,揭示其变化趋势。
3)析线:根据纵、横坐标的含义可以得出:在一定范围内(或超过一定范围时),随“横坐标量”的变化,“纵坐标量”会有怎样的变化。从而揭示出各段曲线的变化趋势及其含义。
注:若为多重变化曲线坐标图,则可先分析每一条曲线的变化规律,再分析不同曲线变化的因果关系、先后关系,分别揭示其变化趋势,然后对比分析,找出符合题意的曲线、结论或者是教材中的结论性语言。
2、表格信息类
高考生物表格信息类题型特点:它属于材料题,但又不同于一般材料题。可有多种形式,但不管是哪一种题型,其反映的信息相对比较隐蔽,不易提取,因而对同学们来说有一定的难度。
表格题的一般解题步骤:
1)仔细阅读并理解高考生物表格材料,明确该表格反映的是什么信息。
2)对表格材料进行综合分析,并能准确把握表格与题干间的内在联系。
3)将高考生物题材料中的问题与教材知识有机结合起来加以论证。
4)对材料分析及与原理结合论证的过程进行画龙点睛的总结,以起到首尾呼应的答题效果。
3、图形图解类高考生物提题型
题型特点:生物体的某一结构或某一生理过程均可以用图形或图解的形式进行考查。这类题可包含大量的生物学知识信息,反映生命现象的发生、发展以及生物的结构、生理和相互联系。
解答该类高考生物试题的一般步骤:
1)审题意:
图解题要学会剖析方法,从局部到整体,把大块分成小块,看清图解中每一个过程,图像题要能识别各部分名称,抓住突破口。
2)找答案:
①理清高考生物知识点:该图解涉及哪几个知识点,是一个知识点,还是两个或两个以上知识点,要一一理清。
②两个或两个以上知识点的图解要思考这些知识点之间的区别与联系、相同与不同等。
高考生物各题型解题技巧有哪些
1、选择题
选择题是高考常见题型,选择题也是有一定技巧的,高考生物选择题通常采用反推法和代入法两种方式。反推法即从已知答案出发反过来推导,结果与题意相符者即为应选答案。这种方法多用于供选答案中含有较多信息的选择题。
2解答题
高考生物解答题基本上属于从已知到未知的过程。从思维学上分析,解答问题的过程包括概括、联想、回忆、判断和作答五个环节。做解答题时要注意一些化学反应原理。
3、审题仔细
仔细审题是正确解答高考生物试题的前提。见到一道试题之后,首先要弄清题目涉及的所有概念的含义和一些重要词语的作用,排除表面现象的迷惑,以保证对题意的理解准确无误。
4、书写技巧
在高考中尽量用生物专用术语回答、用推理计算得出的符号或数据等回答。联系学过的知识找到适合的专用术语,或推理计算得出符号、数据等填空,力求准确、全面。
上一篇:2026年夏至节气时间表
下一篇:2026河南高考理综生物试卷真题





