2026高考理综乙卷生物试题原题_答案解析
2026高考理综乙卷生物试题原题是什么?高考结束之后,相信大家都会高考真题试卷十分感兴趣,那么具体内容是什么呢?下面是小阅为大家搜集整理的关于2026高考理综乙卷生物试题原题,供大家参考,快来一起看看吧!
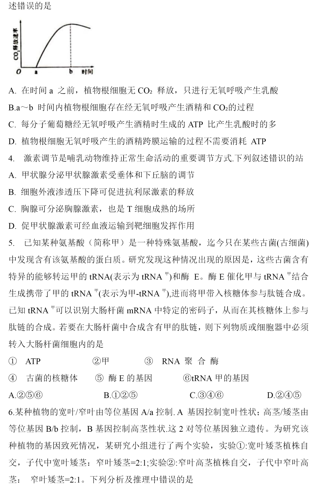
2026高考理综乙卷生物试题原题







生物常考题型答题技巧
简单类大题
1、高考生物文字信息迁移题:解题时要认真阅读材料,针对材料提出的问题认真推敲,要学会把握有效信息,找出真实的联系,揭示材料和问题之间的关系。答题时要紧扣题意,观点准确,全面。
2、高考生物曲线信息迁移题:解题时要通过阅读和分析图像,理解图像中所表达的内涵,将提取到的有效信息转化为可利用的信息,最终去回答问题。
3、高考生物图示信息迁移题:第一点要认真阅读,弄清楚图示的内涵和延伸;第二点要善于挖掘图示中的隐含条件,找出解题所需要的条件;第三点要善于运用已有的生物学知识进行分析来获得准确的答案。
4、高考生物表格信息迁移题:首先要看表格的名称、数据和备注等主要内容,还要明确解题所需的知识点要点,在通过表格中的数据进行全方位的比较,找到解决问题中的突破口。
图表资料类大题
1、学会对已知实验进行变式。发展求异思维,有助于提高实验综合能力。很多实验都可以选择不同的材料,不同的实验步骤,也可以从众多不同的实验结果中得出同一个结论。
2、言简意赅,提高高考生物答题的准确性。复习时要加强规范答题训练,提升解题技巧。在答题时尽量做到找出关键词,明确命题指向,避免答非所问,准确的选用生物学专业术语作答,提高用词的科学性和规范性,全盘考虑,答全要点,确保答案的完整性。
实验探究类大题
1、学会掌握生物学基础知识。深入理解和灵活运用生物学的基本原理、基本概念和基本规律是培养科学思维方法,完成探究性实验的基础。
2、深刻领会教材实验的设计思想。想要做好高考生物探究性大题,就要认真分析教材中所涉及到的实验,理解每一个实验的原理与目的的要求,弄清楚材料用具的选择方法与原则,掌握实验方法和实验步骤们深入分析实验条件、过程和现象。为实验设计提供科学的实验依据,搭建基本框架。
生物常考知识点
1、基因具有双螺旋结构,基因储存的遗传信息指碱基对的排列顺序
2、基因可控制酶的合成进而来控制生物性状
3、产前诊断羊水检查胎心细胞上有关酶的活性
4、基因重组发生在受精过程中吗?
不在,基因重组发生在精子与卵细胞行程过程中,即发生在减数第一次分裂后期及四分体时期
5、激素进入血液后定向运输到靶细胞上,对吗?不对,激素运输至全身各处,但只在靶细胞处发挥作用
6、生态系统的结构包括哪些?组成成分:生产者消费者、分解者、非生物的物质与能量以及食物网、食物链
7、设置对照组的目的是排除其他因素对实验结果的影响,以保证本实验的结果是由于单一要证因素引起的
8、目的基因不能直接导入受体细胞来表达,原因是目的基因无复制原点,目的基因无表达所需的启动子
9、以mRNA为材料可得到cDNA,原理是在逆转录酶的作用下,以mRNA为模板按照碱基互补配对原则可以合成cDNA(叫做“反转录”)
10、DNA分子按反向平行方式盘旋成双螺旋结构
11、DNA分子的三大特性稳定性、多样性、特异性
12、DNA的基本骨架是怎样构成的?磷酸和脱氧核糖交替连接,排列在外侧,构成基本骨架
13、为什么DNA能够进行准确的复制?DNA具有独特的双螺旋结构,能为复制提供精确的模块;通过碱基互补配对,保证了复制能够准确地进行
14、细胞内水分的主要作用是?为细胞内的化学反应提供液体环境、作为某些化学反应的反应物、维持细胞的渗透压、是细胞的重要组成部分,重要的结构组织
15、基因表达载体的组成是启动子、插入基因(目的基因)、终止子、抗性基因、复制原点
16、质粒载体作为基因工程的工具,应具备的条件有必须有一个或多个限制酶的酶切分点、必须有自我复制的能力、具有标记基因、分子大小合适、必须是安全的不伤害受体细胞
17、而作为基因表达载体,还需要启动子和终止子
18、转录和翻译同时进行发生在原核生物中
19、基因控制酶的合成来控制代谢过程,进而控制生物性状。基因控制蛋白质的结构直接控制生物性状
20、密码子与氨基酸之间通过tRNA连接
21、基因突变的内因是什么?DNA分子复制过程中碱基互补配对发生错误,从而造成碱基配列顺序的变化
22、基因突变的五大特点是普遍性、随机性、低频性、不定向性、少利多害性
23、镰刀型细胞贫血症能遗传给后代吗?属于基因突变的那种类型?原因?能,碱基对的替换;基因控制蛋白质的结构来控制红细胞的结构;是在生殖细胞中DNA复制发生错误,一般传递给子代
25、多巴胺和一氧化氮、乙酰胆碱都可以作为神经递质
25、能够作用于氨键的酶有解旋酶、RNA聚合酶,作用于磷酸二酯键的有DNA酶、DNA聚合酶、RNA聚合酶、DNA连接酶、限制酶
26、自然条件下,原核生物能发生基因重组吗?一般不能,特殊条件下可以,如肺炎双球菌的转化
27、基因突变的概念:由于DNA分子中发生碱基对的增添、缺失或替换,而引起的基因结构的改变,注意(如果碱基对发生改变,而基因结构为引起改变,即在无遗传效应的DNA片段,则不属于基因突变)
28、可遗传基因指遗传物质发生了改变,即遗传物质发生了改变就属于可遗传的变异
29、在相同时间内,物质扩散进细胞的体积与细胞总体积之比可以反映细胞运输的效率
30、硝化细胞能将土壤中的NH3氧化成HNO3和HNO2,并利用这两化学反应释放的化学能合成糖类,属于自养型生物
31、丰富度指群落中物种数目的多少
32、常见的DNA连接酶有E.coli连接酶和T4DNA连接酶,其中T4DNA连接酶可连接黏性末端和平末端两种
33、生物遗传特点中:可遗传≠可育
34、用秋水仙素或低温处理种子时一定要是萌发的种子,且二倍体的单倍体加倍时只能处理幼苗,因为单倍体不产生种子
35、花萼、花瓣、花芽都无法进行减数分裂,雌蕊子房的胚珠内与雄蕊的花药内都有减数分裂发生,且前者少后者较多
36、细胞核的功能:细胞核实细胞内遗传物质储存、复制和转录的主要场所,是细胞代谢和遗传的控制中心
37、非特异性免疫的特点:机体生来就有,不针对某一类特定病原体,二是对多种病原体都有一定的防御作用
38、连续分裂的细胞才有细胞周期
39、动物分层现象是因植物群落的结构组织较复杂
40、A对B敏感,即A与B有相克的作用
41、乳酸菌不能进行有氧呼吸,接触O2会死亡
42、什么是多倍体?体细胞中含有三个或三个以上染色体组的个体
43、减数分裂是进行有性繁殖的生物,在产生成熟生殖细胞时进行的染色体数减半的细胞分裂
44、原癌基因负责调节细胞周期,控制细胞生长和分裂的过程,抑癌基因负责组织细胞的不正常增殖
45、为什么要用Ca2+处理大肠杆菌?未处理的大肠杆菌吸收外源DNA的能力极弱
46、植物筛管细胞可以将光合作用产物运出叶片
47、同种基因在不同细胞内表达出相同结果,原因是所有生物共用一套遗传密码
48、Ti质粒可以作为载体,因为Ti质粒上具有T-DNA
49、扦插时常去掉成熟叶片,目的是降低蒸腾作用,保持植物体内的水分平衡
50、传出神经与效应器的连接部位相当于突触,兴奋在此处单向传递
51、Ti质粒上的T-DNA片段有何特点?可转移至受体细胞并整合到受体细胞的染色体DNA上
52、细胞分裂、细胞凋亡、细胞分化均发生了基因的选择性表达
53、真核生物基因由外显子和内含子交替排列组成,转录得到的原始RNA需加工,去掉其中的内含子对应的片段,得到的成熟mRNA完全是外显子(编码蛋白质的序列)所对应的片段
54、细胞传代培养过程中,多数细胞会衰老甚至死亡,少数细胞发生癌变,变为不死性细胞
55、反射是指在中枢神经系统的参与下,动物体或人体对内外环境变化作出的规律性应答
上一篇:2026河南高考理综生物试卷真题
下一篇:返回列表





