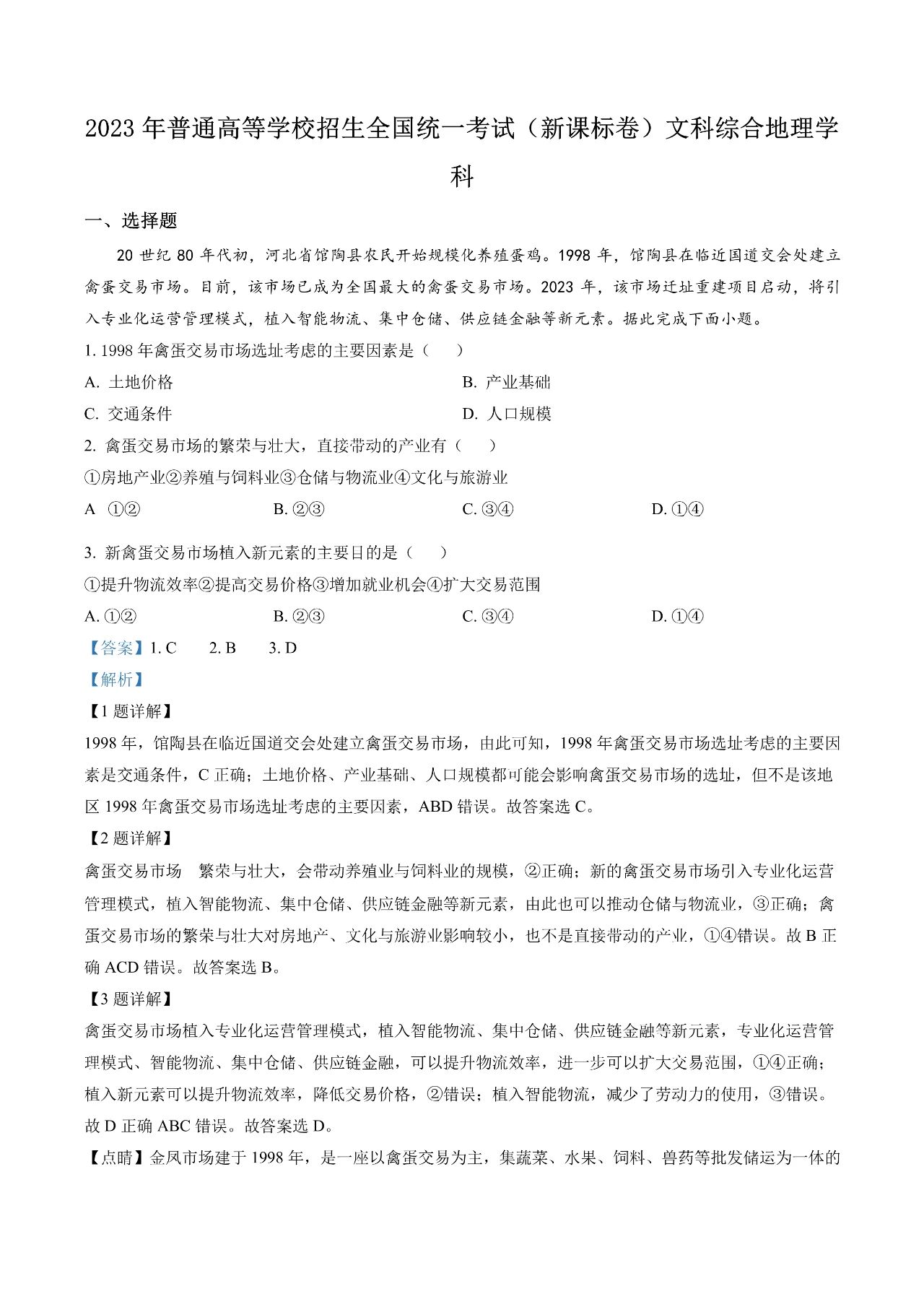
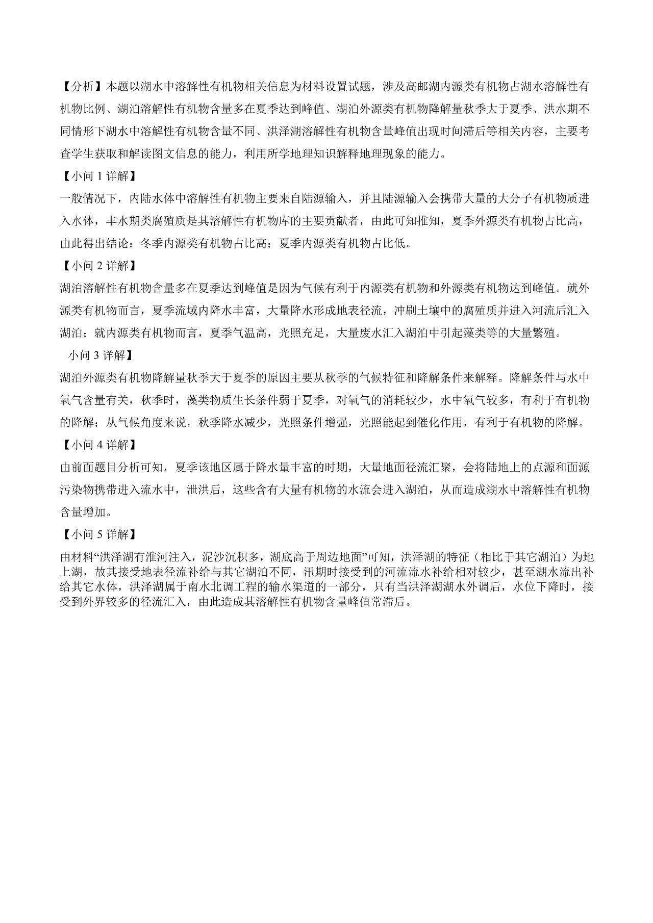
2026新课标卷地理高考真题及解析
根据了解,2026新课标卷地理高考真题及解析已经出炉了,那么小伙伴一起来看看吧!下面是小阅给大家整理的2026新课标卷地理高考真题及解析,欢迎大家来阅读。
2026新课标卷地理高考真题及解析








高考志愿填报前有哪些准备工作
1、提前对院校/专业做详细了解
当地招生规定、院校情况及录取规则等,是考生填报志愿的主要参考依据。因此,作为考生,熟悉了解这些规定以及省高招办组织编发的一些相关资料,是高考生们在填报志愿前的必备准备工作。
熟悉完规定后,就要对自己所倾向选择的专业、院校、做个详细的了解。
一是了解院校各学科的具体情况,是否为本校重点学科,师资力量及未来发展前景如何;
二是清楚去年在本省的招生院校各专业的计划数,近几年各专业在本省招生的最高分、最低分、平均分;
三是了解目前 各专业的就业情况,同时对未来各专业就业形势有所了解;
四是相关专业对身体健康状况的特殊要求,考生要合理规避限报专业,根据自己的身体状况选择适合自己的专业;
五是明确自己的强项科目和稍弱的科目,考虑相关科目成绩;
六是专业收费情况。
2、综合考虑慎重填报高考志愿
在做好上述准备后,就该填报志愿了。在填报过程中,要结合之前的准备工作综合考虑各方面因素。
首先要选好第一志愿院校,不管哪个批次的第一志愿院校都是十分重要的;
其次是注意其他志愿院校,在第一志愿院校没有录取时,其他志愿院校就非常重要了;
再次是积极慎重填好服从调剂栏,增加被录取的机会;
最后是根据自身实际情况出发,即家庭情况,自身情况、经济条件、不同地区院校录取分数的高低、对区域进行选择等。

高考志愿填报的技巧
1、准确定位:考生拿到高考成绩后,首先要定位自己可以报哪些学校,主要是高校录取的数中最高分、平均分、最低分等,这三种数据对考生来说,平均分最有参考价值。
2、合理安排院校梯度和顺序:在填报平行志愿时,既要考虑“冲一冲”,也要考虑“稳一稳”,更要考虑“保一保”,不要全部填报同一层次的院校。
3、尽量将平行志愿填满:由于平行志愿可以填报多所院校,建议考生尽量将所有院校志愿填满,考生如果少填一个院校志愿,可能就失去了一次投档机会。
4、一定要填好保底院校志愿:平行志愿最大的风险是志愿填报过高,档案投不出去。
5、注意招生学校和招生专业的特殊要求:如身体条件、性别、外语口试、单科成绩等不符合院校招生专业要求,考生不要填报。
下一篇:2026新课标卷地理高考试题答案





