南开大学2025年硕士研究生入学考试复试基本分数线
南开大学考研的难度是比较大的,南开大学考研难度系数93.38%,考取南开大学的研究生总体难度很难。以下是关于南开大学2025年硕士研究生入学考试复试基本分数线的相关内容,供大家参考!

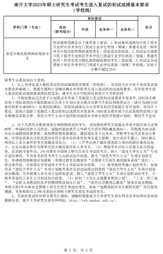
南开大学2025年考研复试基本分数线


请考生认真阅读以下说明:
1.以上为考生进入我校复试的初试成绩基本要求(即校线),各学院可在不低于学校复试基本要求的基础上,根据生源和计划情况确定本学院考生进入复试的初试成绩要求。各学院考生进入复试的初试成绩要求将陆续发布,请考生关注学院网站和南开大学研招网。
2.少数民族高层次骨干计划复试名单除了依据进入复试的初试成绩基本要求外,同时结合教育部下达给我校的少数民族高层次骨干计划分省名额及汉族考生的比例按照总分(满分为300分的按比例折合成500分)从高到低确定,因初试成绩总分分省排名相同导致超分省计划的,则均不予复试。西部计划除了依据进入复试的初试成绩基本要求外,同时结合教育部下达给我校的西部计划名额确定录取名单。退役大学生士兵计划因初试成绩总分排名相同导致超计划的,则均不予复试。
3.以下几类符合教育部加分或照顾政策的考生,请向我校研究生院提出申请并提供相关证明材料(申请时间和方式待定,请随时留意南开大学研究生招生网的最近通知),否则视为自动放弃加分或照顾政策资格。我校根据教育部规定、最近通知及下达名单,审核考生是否具有加分资格,在国家政策允许的范围内对符合基本培养条件的考生适当照顾。加分项目不累计,同时满足两项以上加分条件的考生按最高项加分。
(1)工作单位和户籍在国务院公布的民族区域自治地方,且定向就业单位为原单位的少数民族在职人员考生。
(2)高校学生应征入伍服义务兵役退役,达到报考条件后,3年内参加全国硕士研究生招生考试的考生。纳入“退役大学生士兵”专项计划招录的,不再享受退役大学生士兵初试加分政策。报考“退役大学生士兵”专项计划的考生,申请调剂到普通计划录取(须通过教育部指定的“全国硕士生招生调剂服务系统”进行),符合条件的,可按规定享受退役大学生士兵初试加分政策。
(3)报考我校普通计划的考生,如果符合“退役大学生士兵”专项计划报考条件且初试成绩达到我校“退役大学生士兵”专项计划复试分数线,可申请调入该专项计划参加复试。调入“退役大学生士兵”专项计划招录的考生,不再享受退役大学生士兵初试加分政策。
(4)参加“大学生志愿服务西部计划”“三支一扶计划”“农村义务教育阶段学校教师特设岗位计划”“赴外汉语教师志愿者”等项目服务期满、考核合格3年内参加全国硕士研究生招生考试的考生;参加“选聘高校毕业生到村任职”项目服务期满、考核称职以上3年内参加全国硕士研究生招生考试的考生。
4.具体的复试时间和安排另行通知,请随时留意南开大学研究生招生网及各学院网站发布的最近信息。
南开大学研究生招生网网址:
http://yzb.nankai.edu.cn/(点击阅读原文即可进入)。
2025南开大学研究生分数线
2025年南开大学考研复试分数线:哲学、法学a类在360分,经济学a类在370分,完整分数线如下:

考研复试的形式
专业课一般逐个面试:现场会有一定的评分标准,有些导师手中都会有评分表。考生抽签答题或者从题库中抽取题目,导师也会随机提问,包括让考生自我介绍、为什么报这个学校/这个专业等等,然后从你自己的一些回答中抽取一些重点深入提问。
英语面试:一般由导师问题,抽取题目或者给出材料,然后会把材料收走,考生做出翻译、复述或者就问题给予观点;
专业面试:专业面试是非常重要的环节,决定着面试的成绩。一般导师会问一些专业问题、部分会有动手操作、才艺展示环节(需要根据自己报考的不同院校进行相应的准备)。
2025年南开大学考研报考人数
2025年南开大学考研报考人为17263人,数据显示,有4657人选择在南开大学报名点参加考试,其他12606人选择了外地考点参加考试。
报考学术学位硕士专业考生共计6855人,报考人数排名前五位的专业是中国语言文学、应用经济学、马克思主义理论、化学、政治学;报考专业学位硕士专业考生共计10408人,其中全日制专业学位6726人,非全日制专业学位3682人,报考人数排名前五位的专业是公共管理、金融、工商管理、应用心理、法律(非法学)。
2025年全国硕士研究生招生考试将于2025年12月25日至26日进行。南开大学研究生院严正声明,学校不开办任何考研辅导班,也不与任何考研辅导机构合作,并提醒广大考生不要轻信某些机构、媒体的不实宣传。
南开大学考研报名录取人数
下表为2025年南开大学考研报名录取情况:
院系所名称专业名称学位类型学习方式报考人数录取人数软件学院软件工程专硕非全日制5612环境科学与工程学院生态学学硕全日制284环境科学与工程学院环境科学学硕全日制11014环境科学与工程学院环境科学 (格拉斯哥)学硕全日制4038环境科学与工程学院环境工程学硕全日制8113环境科学与工程学院环境管理与经济学硕全日制223环境科学与工程学院资源循环科学与工程学硕全日制33环境科学与工程学院环境工程专硕全日制19869环境科学与工程学院环境工程专硕非全日制60化学学院无机化学学硕全日制5619化学学院分析化学学硕全日制4810化学学院有机化学学硕全日制14756化学学院物理化学学硕全日制7015化学学院高分子化学与物理学硕全日制1229化学学院化学生物学学硕全日制133化学学院精细化学品化学学硕全日制21化学学院化学工程专硕全日制3453化学学院植物病理学学硕全日制86化学学院农业昆虫与害虫防治学硕全日制56化学学院农药学学硕全日制315化学学院资源利用与植物保护专硕全日制730材料科学与工程学院材料物理与化学学硕全日制3510材料科学与工程学院材料学学硕全日制142材料科学与工程学院材料工程专硕全日制3633生命科学学院生物医用高分子学硕全日制20生命科学学院植物学学硕全日制101生命科学学院动物学学硕全日制191生命科学学院微生物学学硕全日制12811生命科学学院遗传学学硕全日制223生命科学学院细胞生物学学硕全日制786生命科学学院生物化学与分子生物学(生化系)学硕全日制10512生命科学学院生物化学与分子生物学(材料系)学硕全日制154生命科学学院生物技术与工程专硕全日制28089泰达生物技术研究院生物学学硕全日制012泰达生物技术研究院微生物学学硕全日制113泰达生物技术研究院生物化学与分子生物学学硕全日制123药学院制药工程专硕全日制12343药学院药物化学学硕全日制16131药学院生药学学硕全日制426药学院微生物与生化药学学硕全日制6321医学院生理学学硕全日制210医学院01食品营养与健康学硕全日制10医学院02食品科学学硕全日制21医学院基础医学学硕全日制021医学院免疫学学硕全日制42医学院病理学与病理生理学学硕全日制30上一篇:2025天津大学考研复试线公布
下一篇:2025考研怎么确定目标院校





