东北大学2025年考研复试基本分数线公布
东北大学历年的考研分数线都在300分以上,同时东北大学又是211/985双一流大学,这无疑会使东北大学研究生的通过率变低很多。以下是关于东北大学2025年考研复试基本分数线的相关内容,供大家参考!
东北大学2025年硕士研究生招生考试考生进入复试的初试成绩基本要求
一、学术学位

二、专业学位

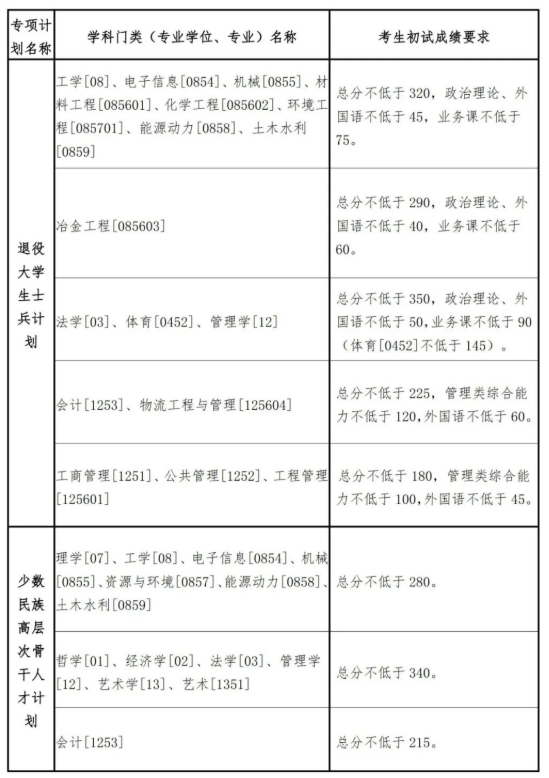
三、专项计划

四、单独考试

五、其它说明
1.进入复试的初试成绩基本要求是我校各学科(类别)、专业(领域)考生进入复试的最低分数要求,各学院可根据学科特点、统考招生计划数、生源情况制定本单位各学科(类别)、专业(领域)考生进入复试的初试成绩要求。考生初试成绩须达到各学院制定的各学科(类别)、专业(领域)考生进入复试的初试成绩要求才能进入复试。
2.工作单位和户籍在国务院公布的民族区域自治地方,且定向就业单位为原单位的少数民族在职人员考生,可享受少数民族照顾政策,即在学校复试基本分数线基础上总分降10分,单科降5分。
3.“对口支援西部地区高校定向培养研究生计划”执行全国硕士研究生招生考试复试基本分数要求(A类考生)。
4.“大学生志愿服务西部计划”“选聘高校毕业生到村任职”“三支一扶计划”“高校学生应征入伍服现役退役”等享受照顾政策按照教育部相关规定执行。符合教育部享受照顾政策的考生,须按照《东北大学2025年硕士研究生招生考试网报公告》要求在规定时间内提交有关证明材料,逾期视为放弃,我校将根据教育部最近文件及名单进行审核。
5.复试相关工作安排请关注我校研究生招生信息网后续公布的有关通知。
考研复试都考什么
考研复试包括笔试和面试两部分。笔试又包括英语考试(含听力)和专业课考试,面试包括英语口语测试和导师专业课面询两部分。有些院校还有体检的部分,所以需要考生提前做好咨询和准备。
在国家初试分数线下来之后,各高校招生办公室就会根据招生计划和考生的考试情况再确定一个复试分数线,确定之后会及时会通知那些满足复试条件的考生来参加复试。
复试时间,一般高校集中在3月下旬至4月上旬。复试主要内容包括英语口语、专业基础课,还有专业技能的考核以及心理素质等,其中比较影响考生的是英语口语和专业方面的考核。
考研复试的形式
专业课一般逐个面试:现场会有一定的评分标准,有些导师手中都会有评分表。考生抽签答题或者从题库中抽取题目,导师也会随机提问,包括让考生自我介绍、为什么报这个学校/这个专业等等,然后从你自己的一些回答中抽取一些重点深入提问。
英语面试:一般由导师问题,抽取题目或者给出材料,然后会把材料收走,考生做出翻译、复述或者就问题给予观点;
专业面试:专业面试是非常重要的环节,决定着面试的成绩。一般导师会问一些专业问题、部分会有动手操作、才艺展示环节(需要根据自己报考的不同院校进行相应的准备)。
东北大学考研报考条件
(一)报名参加全国硕士研究生招生考试的人员,须符合下列条件:
1.中华人民共和国公民。
2.拥护中国共产党的领导,品德良好,遵纪守法。
3.身体健康状况符合国家规定的体检要求。
4.考生学业水平必须符合下列条件之一:
(1)国家承认学历的应届本科毕业生(含普通高校、成人高校、普通高校举办的成人高等学历教育应届本科毕业生)及自学考试和网络教育届时可毕业本科生。考生录取当年入学前必须取得国家承认的本科毕业证书,否则录取资格无效。
(2)具有国家承认的大学本科毕业学历的人员。
(3)获得国家承认的高职高专毕业学历后满2年(从毕业后到录取当年9月1日,下同)或2年以上(现场确认前须修完报考相关专业10门及以上本科主干课,且国家大学外语四级考试分数达到及格线或通过全国英语等级考试三级),以及国家承认学历的本科结业生,按本科毕业生同等学力身份报考。
(4)已获硕士、博士学位的人员,在校研究生报考须在报名前征得所在培养单位同意。
东北大学简介
东北大学,简称东大,中华人民共和国教育部直属的理工类研究型大学,坐落于东北中心城市沈阳。中共中央1960年、1978年确定的全国重点大学,国家首批“211工程”和“985工程”重点建设的高校,并实现教育部、辽宁省、沈阳市重点共建。
上一篇:考研怎么选择学校和专业





