北大2025年硕士研究生招生复试基本分数线公布
2025考研录取分数根据专家预测大概有125万左右,而按照传统考研复试比例1:1.25来看,这次2025考研应该有160万考生过了国家线,以下是关于北大发布2025年硕士研究生招生复试基本分数线的相关内容,供大家参考!

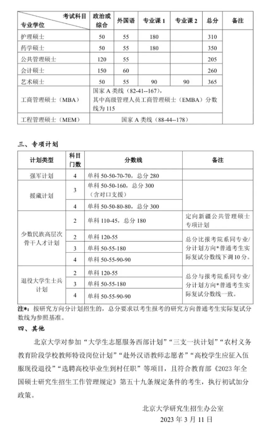
北大发布2025年硕士研究生招生复试基本分数线


2025年考研国家线


2025年3月10日,教育部公布了2025年考研国家线,以下是小阅为大家整理的哲学、经济学、法学、教育学、文学、历史学、理学、工学、农学、医学、管理学、艺术学等门类(专业)考研国家线及单科分数线一览表,包含学术学位类和专业学位类。
01、上升
哲学,体育学,体育,上升9分;
会计,图书情报,上升4分;
审计,上升3分;艺术学,艺术,上升1分
02、下降
经济学,金融、应用统计、税务、保险、国际商务、资产评估,下降14分;
医学(不含中医类照顾专业),管理学,临床医学、口腔医学、护理、公共卫生、药学、中药学下降13分;
理学,中医类照顾专业、中医,工程管理,下降11分;
法学,社会工作、法律(非法学)、法律(法学)、警务,下降9分;
军事学、军事,下降5分;
文学,翻译、新闻与传播、出版,下降4分;
工商管理,公共管理,旅游管理,下降3分;
教育学(不含体育学),教育、汉语国际教育,应用心理,农业、兽医、风景园林、林业下降1分;
所以大部分岗位都是有所下降,甚至多个专业国家线下降10分以上,所以今年大家要把握好这个上岸机会!
2025考研调剂
2025年全国硕士研究生招生“网上调剂意向采集系统”将于3月31日开通,“调剂服务系统”将于4月6日开通。请有调剂意愿的考生密切关注“中国研究生招生信息网”(网址:https://yz.chsi.com.cn/;微信公众号:chsiyz),届时登录调剂系统和招生单位网站,查询招生单位调剂相关信息,按要求填报调剂志愿。
2025考研复试时间
2025年考研复试时间集中在3月下旬至4月上旬,一般来说,全部复试工作一般应在录取当年4月底前完成;由于没有统一的时间规定,由各研究生招生单位自己安排,所以考生务必关注院校官网,按要求进行复试。
考研复试一般考什么
考研复试一般在3-4月份进行,用于考查考生的创新能力、专业素养和综合素质等,主要包含专业能力测试(面试或笔试)、综合素质测试(面试)、英语能力测试(听力和口语,面试),复试时间、地点、内容、方式、成绩使用办法、组织管理等由招生单位按教育部有关规定自主确定。
一、英语测试:含英语听力测试、英语口语测试。
二、专业课笔试:专业课笔试是复试传统环节。但目前面试在复试中占据的分值和比重逐步加大,有些院校面试所占百分比超过了笔试,二者大概是6:4的比例。不过在相当长的一段时间内,笔试的地位依然是不可撼动的。
说明:专业课笔试是复试传统环节,各大院校一般也都有规定,专业课笔试不及格,即使总分达到录取要求,也不予录取。
三、综合素质面试:包括大学阶段学习情况及成绩,考生对本学科理论知识和应用技能掌握程度,是否能较好地利用所学理论发现、分析和解决问题的能力。
说明:大部分院校都有笔试,考生要多做往年的复试真题,并学会根据往年的复试真题,总结出题规律,归纳些答题技巧,全力以赴的去考试。





